Some Salome Geom and Smesh Plugins

I update a old repository with different scripts/plugins for Salome (GEOM/SMESH), each script has its own interface and we can access them from the interface of the Salome platform using the option pulgins_manager.

Old video of geometry plugins: https://www.youtube.com/watch?v=W_JMXui-vkI

Git project: https://github.com/ScopeIngenieria/Salome_Plugins

Any comment or suggestion is welcome.

Regards
Lucio

Hello, I add 2 new plugins and fix some bugs in old ones.

1 - In Geom Module → Hole Partition
Creates a radial “pad” layout, splitting the area around a hole into four blocks suitable for mapped meshing. It supports two sizing modes for the quadrilateral layout and two partition styles: orthogonal and diagonal.


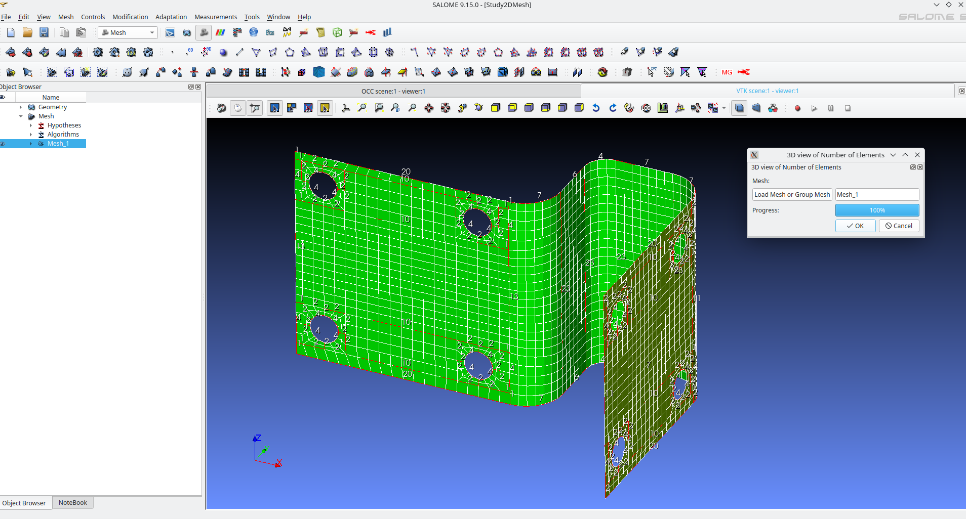
2 - Edge Element Distribution - Number of Elements
Displays a three-dimensional visualization of the number of mesh elements along each edge of a mesh or mesh group, providing an immediate view of edge-wise element distribution. Note: Performance is not optimal; I recommend using mesh groups rather than a global mesh.


Important note: I’m not a programmer. The code is a work in progress—contributions to improve quality (refactoring, tests, docs) are welcome.

Regards
Lucio